Как создать чат-бота для сообщества ВКонтакте

Вероника Евграфова
Специалист по контекстной и таргетированной рекламе в PromoPult

Общение с подписчиками в ВК отнимает много времени, а долгие задержки с ответами приводят к потере клиентов. Чат-бот решает эту проблему. Он может быстро отвечать на вопросы, развлекать и принимать заказы 24/7. Это не просто тренд, а реальный инструмент для экономии времени и увеличения продаж. В статье расскажем, как сделать бота в ВК для сообщества, рассмотрим несколько конструкторов и покажем на примере, как ими пользоваться.
Оглавление
- Какие бывают боты для группы ВК
 - Выбор подхода: с нуля vs конструктор
 - Чат-бот для группы ВК на конструкторе — самый простой способ
 - Кастомный бот на коде — вариант для продвинутых
 - Пошаговая инструкция по созданию бота для сообщества ВКонтакте
 - Сформулируйте цель
 - Определите Tone of Voice (ToV)
 - Разработайте сценарий
 - Добавьте бота в группу ВК
 - Тестирование
 - Запуск и аналитика
 - Обзор конструкторов чат-ботов для сообщества в ВКонтакте
 - Senler
 - BotHunter
 - Robochat
 - Botman
 - Salebot
 - Квесча
 - Какой конструктор выбрать?
 - Пример создания бота на конструкторе
 - Рекомендации, как сделать бота эффективным и избежать ошибок
 - Чат-бот — мощный инструмент для вовлечения, продаж и оптимизации коммуникаций
 
Какие бывают боты для группы ВК
Принцип работы бота следующий: пользователь отправляет сообщение, бот анализирует его и отправляет соответствующий ответ. Так можно решать много задач в автоматическом режиме. Исходя из конкретных задач, можно выделить несколько типов чат-ботов:
- Информационные — поддержка клиентов, ответы на частые вопросы. Например, срок доставки в определенный город, как оформить возврат, какие есть гарантии и т. д.
 - Сервисные — обработка заявок, прием платежей, подбор товара и другие функции, которые помогают пользователям покупать.
 - Маркетинговые — начисление кешбэка, оповещение об акциях, сбор отзывов и т. д.
 - Развлекательные — проведение розыгрышей, генерация мемов, предсказаний и другого контента для повышения активности и виральных охватов.
 
Один чат-бот может решать и несколько задач, например, отвечать на вопросы, собирать отзывы и помогать выбрать товар. Ниже пример такого бота от питомника растений «Росток»:

А вот пример развлекательного бота от Сбера:

Выбор подхода: с нуля vs конструктор
Есть два способа создать бота для сообщества ВК: собрать из готовых блоков на конструкторе или разработать самостоятельно, используя языки программирования и API ВКонтакте.
Чат-бот для группы ВК на конструкторе — самый простой способ
На конструкторе бота можно собрать буквально за час. Просто выберите готовые блоки с условиями, ответами, действиями и соедините их между собой в нужной последовательности. Всё делается в визуальном редакторе — никакого кода, только перетаскивание элементов и настройка логики общения.
У этого способа есть минусы: ограниченный функционал, зависимость от платформы и возможные расходы на премиум-опции. Несмотря на это, бот на конструкторе — идеальный выбор для быстрого старта без навыков программирования. Сейчас много платформ с гибкими настройками, возможностью интеграции с CRM и платежными системами. В статье еще вернемся к ним, дадим советы по выбору.
Кастомный бот на коде — вариант для продвинутых
Для нестандартных задач функционала конструктора может не хватить. В этом случае можно написать бота самостоятельно на Python, PHP, JS или другом языке программирования. Необходимо будет получить доступ к API VK, написать скрипт бота, перенести его на сервер и привязать к своему сообществу.
Этот вариант более сложный и требует навыков работы с кодом. Зато предоставляет полную свободу: можно прописать любую логику, создавать уникальные сценарии, интегрироваться с чем угодно. К тому же это полностью бесплатный способ сделать бота для ВК группы. Подробнее о разработке — в справке VK.
Пошаговая инструкция по созданию бота для сообщества ВКонтакте
Перед тем как создать бота для группы ВК, определите его цель и изучите потребности аудитории. Далее важно тщательно продумать логику взаимодействия. Рассмотрим подробнее все этапы.
Сформулируйте цель
От цели зависит сценарий диалога. Она может быть связана с автоматизацией обслуживания клиентов, генерацией лидов, повышением конверсии и т. д. Например, бот интернет-магазина может помогать подбирать товар и таким образом увеличивать конверсии.
Определение цели на начальном этапе также поможет выбрать метрики для измерения эффективности бота. Вы сможете объективно оценить его работу, улучшать и оптимизировать сценарий.
Определите Tone of Voice (ToV)
бота — это не просто настройка «характера», а прямое продолжение коммуникационной стратегии бренда. Пользователи ожидают одинаковой манеры общения во всех точках контакта, будь то живая поддержка, рекламное сообщение или чат-бот. Например, если компания позиционирует себя как эксперта в юридической сфере, а её бот начинает использовать молодежный сленг, это создаст диссонанс и подорвет доверие клиентов. Согласованность в коммуникации делает взаимодействие предсказуемым и комфортным, что напрямую влияет на эффективность бота.
Однако в некоторых случаях допустимы осознанные отступления от корпоративного стиля, например, при тестировании новых гипотез для определенной аудитории или в специализированных сценариях. Главное правило — любые изменения тона должны быть стратегическим решением, а не случайным отклонением от фирменного стиля бренда.
Разработайте сценарий
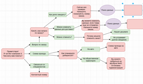
Сценарий обычно представляют в виде блок-схемы: прописывают стартовое сообщение, триггеры, ветвления диалога. Для этого подойдет любой визуальный редактор. А если сценарий простой, то можно начертить схему от руки или использовать Google Таблицы.
Начинают со стартового сообщения, которое содержит приветствие. Простое «Здравствуйте! Чем вам помочь?» — не самый удачный вариант. Такое приветствие не ведет за собой и часто приводит к отказу от взаимодействия. Лучше вместе с приветствием задать закрытый вопрос, который будет побуждать к общению, или можно добавить кнопки с вариантами ответов, чтобы получилось меню. Например: «Здравствуйте! Давайте подберем для вас украшение. Что вас интересует?» и варианты ответов: «Серьги», «Кольца», «Кулоны», «Другой вопрос».
Схема диалога должна быть древовидной, где каждый ответ ведет к уникальной ветке с решением. Стройте сценарий как воронку: от общего к частному. Начинайте с широких вопросов, затем углубляйтесь в детали. Вот как это может выглядеть:

Пример разработки сценария в визуальном редакторе
Чтобы подобрать вопросы для бота, проанализируйте целевую аудиторию, изучите базу обращений в поддержку. Это поможет выявить самые частые и проблемные темы, которые волнуют подписчиков. Создавая полезные для клиентов сценарии, вы сможете достигать поставленных целей.
Предусмотрите не только идеальный сценарий, но и запасные варианты на случай нестандартных ответов. Например, на бессмысленные сообщения или оффтоп бот может ответить так: «Извините, я не смог распознать запрос. Пожалуйста, воспользуйтесь меню (кнопки)».
Или вот пример более неформального ответа: «Ой, кажется, руны сегодня сложились необычно! Давайте попробуем ещё раз: выберите, что вас интересует (кнопки)».
Обязательно предусмотрите точки выхода в главное меню на любом этапе разговора, чтобы пользователь смог быстро вернуться к стартовому сообщению и начать заново.
В конце сценария добавьте прощальную реплику. Её цель — вежливо завершить разговор, оставив у пользователя чувство удовлетворения. Поздравьте с покупкой, пожелайте хорошего дня или поблагодарите за обращение. Например: «Кажется, мы все уладили. Для нас большая честь быть вам полезными. Хорошего дня!».
Добавьте бота в группу ВК
Если делаете чат-бота на конструкторе, то после регистрации система предложит выбрать сообщество и предоставить разрешение на доступ к его данным. То есть конструкторы уже поддерживают интеграцию с ВКонтакте.
Чтобы добавить бота в сообщество, остается только активировать соответствующую функцию в настройках группы. Для этого в меню выберите «Управление»:

Затем «Сообщения» → «Настройки для бота» и включите «Возможности ботов»:

Сохраните изменения, и бот появится в группе.
Тестирование
Перед запуском для широкой аудитории протестируйте бота. Соответствующая опция есть во многих конструкторах: можно проверить реакцию бота на базовые команды и при необходимости сразу исправить ошибки. Убедитесь, что бот корректно отвечает на сообщения, правильно обрабатывает основные запросы и адекватно реагирует на неверный формат ввода. Протестируйте все сценарии диалога, включая кнопки и переходы по ним, чтобы удостовериться, что навигация работает без сбоев.
Лучше всего тестировать бота на фокус-группе в закрытом режиме. Пригласите 5-10 человек и попросите их пообщаться с ботом так, как им хочется. Вы сразу увидите реальные сценарии, неочевидные ошибки и получите фидбэк по использованию. Это лучший способ отловить логические дыры перед полноценным запуском.
Запуск и аналитика
После тестирования и всех доработок можно запускать бота для всей аудитории. Но на этом работа не заканчивается — она переходит в стадию мониторинга и анализа. Отслеживайте ключевые метрики: количество новых диалогов, отклик на кнопки, процент пользователей, дошедших до цели (например, заказ или подписка). Аналитика покажет, какие сценарии работают, а где пользователи «отваливаются». Благодаря таким данным вы сможете точечно улучшать бота, делая его более полезным.
Обзор конструкторов чат-ботов для сообщества в ВКонтакте
Рассмотрим несколько популярных конструкторов, на которых можно быстро собрать бота для сообщества ВК. Выделим их особенности, функции и стоимость.
Senler
Функции: чат-боты, рассылки, мини-лендинги, виджеты.
Интуитивно понятный конструктор с гибкими настройками. Можно делать разных ботов, в том числе для рассылок в группе ВК, настраивать персонализированные сообщения, создавать различные триггеры. При подключении сообщества будет доступно 3 готовых шаблона: «Бот-консультант», «С днём рождения», «Отписчик».

Визуальный редактор конструктора Senler
Стоимость зависит от количества сообщений в сутки:
- До 50 сообщений — бесплатно.
 - 2000 сообщений — 400 ₽ в месяц.
 - 3000 сообщений — 500 ₽ в месяц.
 - 5000 сообщений — 900 ₽ в месяц.
 - И т. д.
 
BotHunter
Функции: чат-боты, мини-лендинги, рассылки.
В этом сервисе можно создавать ботов для Telegram, ВКонтакте и Одноклассников, в скором времени разработчики обещают добавить интеграцию с мессенджером MAX. Интерфейс удобный, есть готовые шаблоны. Гибкие настройки триггеров и таймеров позволяют запускать диалоги по расписанию или по событиям. Для оценки эффективности бота можно отслеживать конверсию каждой кнопки и блока.

Шаблоны чат-ботов в конструкторе BotHunter
Стоимость:
- Бесплатный тариф — до 150 сообщений в день.
 - Основной тариф — от 1098 ₽ в месяц.
 - Тариф PRO — 3333 ₽ в месяц.
 
Robochat
Функции: чат-боты, рассылки, мини-лендинги.
В Robochat много инструкций по настройке, есть шаблоны для базового меню, сбора заявок, принятия платежей и другие. Помимо стандартных кнопок, можно делать inline-кнопки. Они демонстрируются в самом сообщении и больше привлекают внимание. Есть макросы для персонализации сообщений, статистика, можно проводить a/b тесты разных сценариев.

Визуальный редактор конструктора Robochat
Стоимость:
- Бесплатный тариф — до 250 пользователей бота.
 - Премиум — 299 ₽ за 3 дня.
 - Премиум+ — 1990 ₽ в месяц.
 
Botman
Функции: чат-боты, рассылки, мини-лендинги.
В Botman много опций для создания чат-ботов с акцентом на продажи. Есть инструменты для глубокой аналитики. Можно отслеживать конверсию сценариев, мониторить динамику подписок и отписок. Доступны быстрые интеграции с CRM, платежными системами, платформами для курсов. Открытый API позволяет делать собственные интеграции, используя готовые методы.

Визуальный редактор конструктора Botman
Стоимость:
- Free — до 1000 подписчиков.
 - Pro — от 690 ₽ в месяц.
 
Salebot
Функции: чат-боты, рассылки, лендинги, CRM, инструменты для онлайн-курсов и вебинаров, виджеты, хранилище файлов.
Многофункциональный сервис для автоматизации работы с клиентами. Он особенно подойдет для инфобизнеса, так как позволяет собирать курсы и проводить трансляции. Чат-ботов можно создавать почти для всех популярных соцсетей и мессенджеров. Есть готовые шаблоны, а также AI-помощник для генерации текстов сообщений. Функционал не самый простой, зато позволяет разрабатывать сложных ботов.

Визуальный редактор конструктора Salebot
Стоимость:
- Бесплатно — до 50 сообщений в сутки.
 - Бизнес — 1990 ₽ в месяц.
 - Инфобиз — 2990 ₽ в месяц.
 
Тарифы можно гибко настраивать: увеличивать лимит сообщений, добавлять сотрудников, расширять место файлового хранилища.
Квесча
Функции: чат-боты, рассылки, мини-лендинги, автоматическое создание документов, виджеты.
Отличительная особенность этого конструктора в том, что здесь можно создавать ботов с помощью AI. Просто напишите промпт, какой бот вам нужен, и получите результат. Пока нейросеть не может генерировать сложные сценарии, но что-то простое делать можно. Обычный визуальный редактор тоже доступен. Есть более 70 шаблонов для разных задач: сбора заявок, приема платежей, бронирования, проведения квизов и другие.

AI-генерация бота в конструкторе Квесча
Стоимость:
- Бесплатно — до 100 подписчиков.
 - Старт — 500 ₽ в месяц.
 - Бизнес — 990 ₽ в месяц.
 
Какой конструктор выбрать?
Если общаетесь с клиентами не только в ВК, выбирайте конструктор, который поддерживает все нужные вам соцсети. Так вы сможете управлять ботами для разных платформ в едином окне — это намного удобнее. Оцените, достаточно ли функционала, какие есть возможности для интеграции со сторонними сервисами. Например, если хотите принимать оплату, проверьте возможна ли интеграция с платежными системами.
Если хотите быстро создать бота и делаете это первый раз, выбирайте конструктор с готовыми шаблонами. Важна также стоимость, особенно если планируете пользоваться сервисом долго. Для небольших сообществ ВК простой чат-бот можно сделать на бесплатном тарифе, но предварительно оцените, уложитесь ли вы в лимиты по количеству сообщений.
Для удобства свели основные критерии выбора конструктора в таблицу:

* Заблокированы на территории РФ и принадлежат Meta, признанной в России экстремистской организацией
Пример создания бота на конструкторе
Покажем на примере, как сделать бота для группы ВК. Для этого возьмем конструктор BotHunter и создадим простого бота, который будет выдавать промокоды.
Регистрируемся в сервисе и добавляем своё сообщество:

В меню нажимаем «Автоматизация» и выбираем раздел «Чат-боты». Также здесь можно выбрать готовый шаблон, но мы покажем, как сделать бота с нуля:

Нажимаем «Создать бота»:

Придумываем название бота и выбираем, на какую активность он будет реагировать. Назовем его «Промокоды», а реагировать он будет на получение сообщения от пользователя. Указываем это и снова нажимаем «Создать бота»:

После этого попадаем в визуальный редактор. Стартовый блок уже добавлен, в нем прописано, что триггером для сработки бота будет новое сообщение от пользователя. Чтобы продолжить сценарий используем кнопки в верхнем меню: «Действие», «Сообщение», «Условие», «Таймер»:

Сделаем так, чтобы бот отправлял промокод только на кодовое слово «Лето». Для этого задаем соответствующие условие. В меню нажимаем кнопку «Условие», и на экране появится блок «Условие». Связываем его с блоком «Начало» и добавляем само условие в боковом окне:

Условие можно выбрать из выпадающего списка. Нам подходит вариант: «Полученный текст полностью соответствует значению». Далее прописываем само значение, то есть наше кодовое слово «Лето». Нажимаем «Сохранить»:

После того как пользователь пришлет кодовое слово, бот должен отправить сообщение с промокодом, поэтому добавляем блок «Сообщение». Связываем его с блоком «Условие» с пунктом «Выполняется условие»:

В боковом окошке прописываем текст сообщения. Добавим в него переменную для автоматического подставления имени. Можно также добавлять вложения и кнопки:

Теперь создадим сообщение на случай, если условие не выполняется. Снова добавляем блок «Сообщение», связываем его с блоком «Условие» с пунктом «Не выполняется условие» и прописываем текст сообщения:

Наш бот готов. Теперь можно протестировать его и, если все работает, запустить:

Проверим, как он работает в сообществе:

Мы показали самый простой вариант бота. По этому же принципу можно составлять более сложные сценарии, использовать кнопки и таймеры.
Рекомендации, как сделать бота эффективным и избежать ошибок
В завершении статьи перечислим несколько пунктов, которые позволят избежать основных ошибок при создании чат-бота ВК.
- Чтобы добавить бота в свое сообщество, нужны права администратора.
 - Обязательно ознакомьтесь с правилами для ботов в ВК. Например, нельзя просить подписаться на сообщество в обмен на какой-либо бонус, а если бот обещает что-то сделать, он должен выполнить это в течение суток и т. д. За нарушение правил администрация ВК может отключить сообщения в группе.
 - Начинайте с простых сценариев, тестируйте их и расширяйте функционал.
 - Не пишите слишком длинные тексты в сообщениях и избегайте замысловатых вопросов. Любые сложности могут привести к тому, что пользователь прервет общение.
 - Используйте кнопки для ответов. Это упрощает диалог и предотвращает опечатки. Каждый вопрос должен предлагать четкие и понятные варианты выбора, которые ведут к следующим логичным шагам.
 - Используйте аналитику (на платформе или во ВКонтакте) для улучшения ответов и сценария в целом.
 
Чат-бот — мощный инструмент для вовлечения, продаж и оптимизации коммуникаций
Разработайте эффективный сценарий, соберите бота, протестируйте и запустите для аудитории. Вы сможете повысить удовлетворенность клиентов, больше продавать, освободите время для других важных задач и получите реальное конкурентное преимущество.
А чтобы прокачать сообщество, привлечь в него больше подписчиков и повысить конверсию, запустите рекламу в простом интерфейсе модуля таргета PromoPult или в прямом аккаунте VK Ads. В первом случае вам доступны: простой пошаговый сценарий, AI инструменты для генерации креативов, автоуправление ставками, бесплатная настройка кампании специалистом при пополнении баланса на сумму от 3000 ₽. Во втором — полный доступ к функционалу кабинета VK Рекламы, все форматы, таргетинги и цели, гибкая настройка кампании и при этом контроль расходов и удобная аналитика. В PromoPult действует бонусная программа: ежедневный возврат 5% от расходов на внешнюю рекламу. Бонусы можно вложить в SEO и рекламу, оплатить инструменты PromoPult, а селлерам Wildberries — вывести на кошелек WB Продвижение.
Реклама. ООО «Клик.ру», ИНН:7743771327, ERID: 2VtzqxWNhfY

Вероника Евграфова
Специалист по контекстной и таргетированной рекламе в PromoPult
Источник: blog.promopult.ru
